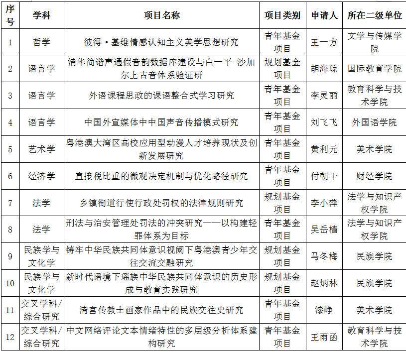
8月19日,2021年度教育部人文社会科学研究一般项目经教育部社科司组织专家严格评审和面向社会公示,并将立项结果予以公布。我校共申报了123项,立项总数12项,其中规划项目4项,青年项目8项,目前立项总数全国排名第41位,一般项目立项数全国排名第31位,在师范类高校中排名第9,均为我校历史新高。

此次取得的教育部人文社科一般项目的立项成绩,是学校党委和行政高度重视科研工作的体现。近年来,学校不断加大科研投入,增强课题申报指导力度和科研培训力度,学校科研工作呈现良好的发展态势。同时,我校不断加大人才引进和培育力度,项目申报数量和质量均有提升,本次获立项的12位项目负责人中有7人是学校新引进的人才,其中8项青年项目有6项是近两年学校新引进的青年博士。高水平人才的引进与培育对学校人文社会科学研究能力的提升起到了重要促进作用。
据悉,本年度教育部人文社会科学研究一般项目全国共立项2754项,其中,规划基金、青年基金、自筹经费项目共2362项,西部和边疆地区项目152项,新疆项目15项,西藏项目1项,中国特色社会主义理论体系研究专项15项,高校辅导员研究专项209项,高校思想政治理论课教师研究专项尚未公示立项结果。